loegler.victor@gmail.com | GitHub | LinkedIn
PhD in genetics with strong expertise in genomics, bioinformatics, and multi-omics data integration. Experienced in analyzing complex genetic datasets, applying statistical and computational analyses, and translating results into clear visualizations and insights. Skilled in data science, machine learning, and scientific communication. Seeking roles in genetics or data science to apply analytical expertise to real-world biological challenges.
Thesis title: The genotype phenotype relationship through the pangenome perspective
Supervisors: Joseph Schacherer and Anne Friedrich
Link to my thesis manuscript
Thesis prize: Prix de thèse de la Commission Recherche de l’Université de Strasbourg
Thesis title: The genotype phenotype relationship through the pangenome perspective
Supervisors: Joseph Schacherer and Anne Friedrich
Link to my thesis manuscript
Supervisor: Gwenael Piganeau
Elaboration of a review article on epitranscriptomics in pathogenic bacteria
Supervisor: Pascale Romby
Used short-read sequencing data to assemble the mitochondrial genome of 111 S. cerevisiae isolates.
Supervisor: Anne Friedrich
Development of an automated bioinformatics pipeline for homolog detection
Supervisor: Alain Lescure
Construction of a yeast strain capable of producing an anticancer drug
Supervisor: Johan-Owen De Craene
Genomics & Bioinformatics
Population genetics, Variant detection, GWAS, Transcriptomics, Sequence alignments, Genome assemblies, Illumina, Oxford Nanopore Technology
Programming & Data Analysis
Python (Pandas, NumPy, SciPy, PyTorch), R (tidyverse, Bioconductor), SQL, Bash/UNIX, HPC SLURM, Snakemake, Git
Machine Learning & Statistics
Supervised/unsupervised learning, Regression models, Clustering, Dimensionality reduction, Statistical testing, Data visualization
Soft Skills
Project management, Data interpretation & critical thinking, Technical writing & manuscript preparation, Collaboration in multidisciplinary teams
Languages
French (Native), English
Dynamics of genome evolution in the era of pangenome analysis
Cell Genomics 0. doi:10.1016/j.xgen.2025.101067
From genotype to phenotype with 1,086 near telomere-to-telomere yeast genomes
Nature 1–10. doi:10.1038/s41586-025-09637-0
Graph-based pangenome analysis uncovers structural and functional impacts of allopolyploidization events
BioRxiv. doi:10.1101/2025.08.26.672342
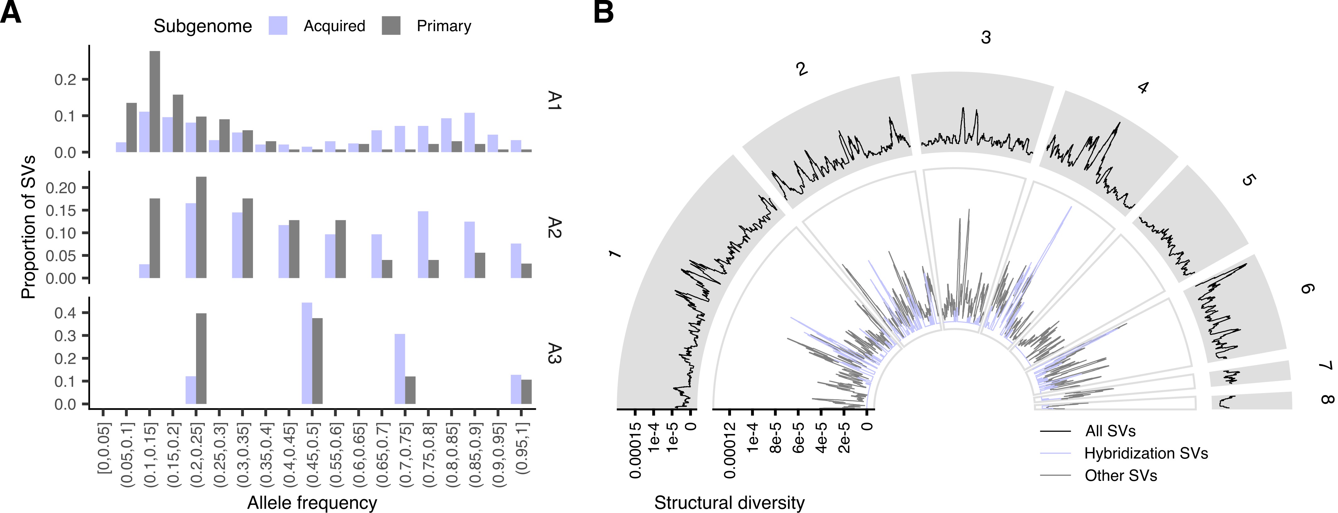
Whole-genome sequencing of 1,060 Brettanomyces bruxellensis isolates reveals significant phenotypic impact of acquired subgenomes in allopolyploids
Nat Commun 16, 5500. doi:10.1038/s41467-025-60706-4
Overview of the Saccharomyces cerevisiae population structure through the lens of 3,034 genomes
G3 Genes|Genomes|Genetics 14:jkae245. doi:10.1093/g3journal/jkae245
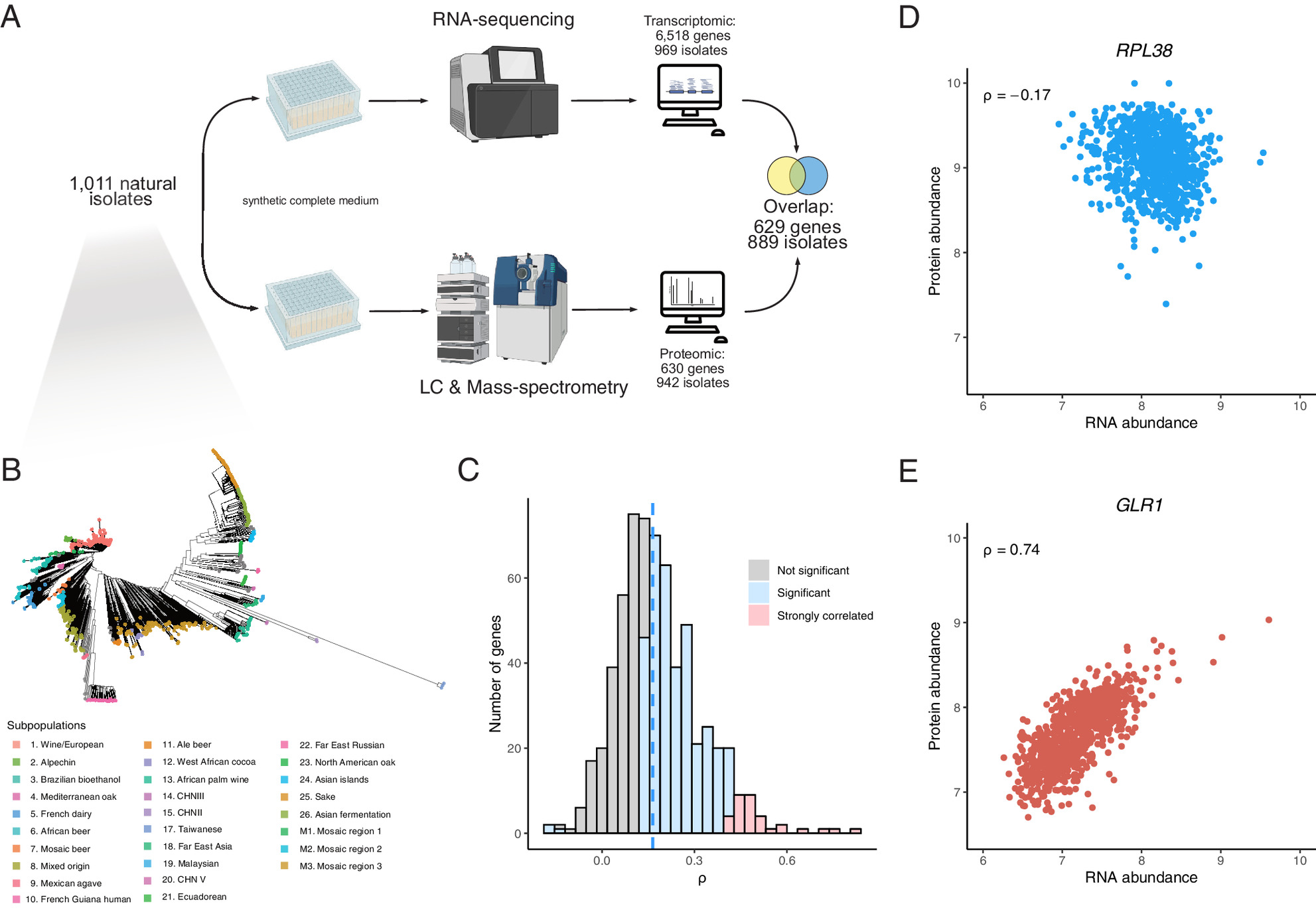
Species-wide quantitative transcriptomes and proteomes reveal distinct genetic control of gene expression variation in yeast
PNAS 121:e2319211121. doi:10.1073/pnas.2319211121
Pan-transcriptome reveals a large accessory genome contribution to gene expression variation in yeast
Nat Genet 56:1278–1287. doi:10.1038/s41588-024-01769-9
RNA Modifications in Pathogenic Bacteria: Impact on Host Adaptation and Virulence
Genes 12:1125. doi:10.3390/genes12081125
A selection of machine learning projects applying ML and deep learning to genomics and transcriptomics data.
Human Ancestry Prediction from SNP Data
Goal: Predict ancestry from SNP data
Models: KNN, Random Forest, Dense Neural Network, Ensemble
Focus: Feature encoding, classification, ensemble learning
Explainable Breast Cancer Subtype Classification
Goal: Classify samples into PAM50 subtypes
Models: XGBoost, Dense Neural Network
Focus: Multi-class classification, SHAP interpretability
Predicting Breast Tumor Malignancy with Deep Convolutional Models
Goal: Distinguish benign and malignant breast tumor images
Models: CNN baseline, Transfer Learning, Fine-tuned ResNet18
Focus: Computer vision, transfer learning, fine-tuning, model optimization
Single-Cell RNA-Seq Clustering & Classification
Goal: Cluster and predict immune cell types
Models: PCA+Leiden, K-Means, RF, MLP
Focus: Dimensionality reduction, label transfer
Transcription Factor Binding Site Prediction
Goal: Predict TF binding sites from DNA
Model: CNN (PyTorch)
Focus: Sequence encoding, CNN interpretation
Full portfolio on GitHub.